Tag Clouds
Signal Flow
All entities tagged Signal Flow.
show all, products, links, files, companies/persons| 4001.gif | |
| Picture showing the signal flow and pinconfiguration of the 4001 | |
| 4013.gif | |
| Picture showing the signal flow and pinconfiguration of the 4013 | |
| 4081.gif | |
| Pinconfig and signal flow diagram of the 4081 | |
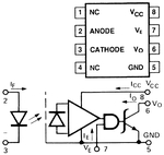
| 6n137.jpg | |
| pinconfiguration, and schematics of the 6n137 | |
| 7413.txt | |
| Pinconfiguration and logical output of the 7413 | |
| 9710blk.gif | |
| 9710 Signal flow | |
| 9720blk.gif | |
| 9720 Signal flow | |
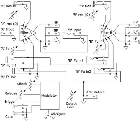
| 9730blk.gif | |
| Block diagram of the 9730 VCF | |
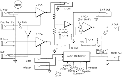
| M50194P.gif | |
| Schematics/signal flow of the M50194 | |
| mcu.pdf | |
| Practical Electronics magazine article about the Mini Chorus Unit, containing schematics and partsli | |
| mks30schematics.pdf | |
| Schematics and block diagrams for the MKS30 | |
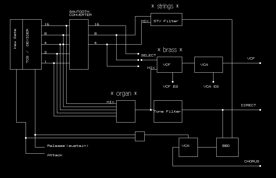
| opus3_signal_flow.gif | |
| No more info | |
| pesequen.zip | |
| The 1979 article from PES. Including all pictures in TIFF format, and the article text in a textfile | |
| Schematic Publisher Beta 1.0 | |
| RJWSoft Schematic Publisher is a complete schematic capture and publishing system. Schematic Publisher is perfect for students, hobbyists, and professionals. | |
| WinLAP.zip | |
| The WinLAP program check Schematicas homepage for the latest version. | |