Search
Menu
Special Pages
Login

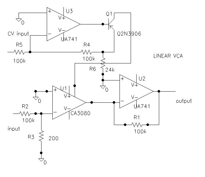
Linear VCA

Simple Linear VCA using 3OpAmps and one PNP.

Courtesy/Thanks to: Mikko Helin

Description:

Comments

You need to be logged in to add a comment.

Editing and adding
You need to be logged in to edit and add files and urls etc.
Categories & Tags
Popular tags for this:
VCA 


You must be logged in to add tags.

Inventory & Trading

You need to be logged in to administer your inventory

No one is selling this product at this time.

Files
linvca.jpg
   Schematics for a Linear Voltage Controlled Amplifier
low-cost_15-w_amplifer_-_ian_hardca
   
Links
www.uta.fi/~helin/
   Mikko Helins Electronic Music Technology Pages
Manufacturers
Mikko Helin
   
Parts used
CA3080
   2MHz, Operational Transconductance Amplifier (OTA)
uA 741
   Frequency-compensated operational amplifier
2N3906
   PNP switching transistor
Similar on Ebay