Search
Menu
Special Pages
Login

SAS PSU
SAS Modular PSU +/- 15 Volts
Courtesy/Thanks to: SAS - Per Mattsson
Description: SAS PSU is a plus minus 15 volts power supply mainly made for the SASM system. It uses the Amphenol MTA 156 type of contact, which is the same as some of the other +/- 15V powered Modularsystems out there (like MOTM and Blacet).
Comments
You need to be logged in to add a comment.
Editing and adding
You need to be logged in to edit and add files and urls etc.
Categories & Tags
Inventory & Trading
You need to be logged in to administer your inventory
No one is selling this product at this time.
Files
723_kopelista.xls | |
Componentlist, also the ELFA partsnumbers (swedish) | |
varor_1.jpg | |
Parts (1/2) | |
varor_2.jpg | |
Parts (2/2) | |
varor_4.jpg | |
Make sure you turn the connectors right. | |
varor_5.jpg | |
Markings of the capacitators | |
varor_7.jpg | |
Markings of the ICs | |
varor_8.jpg | |
Turn the transistor the right way | |
varor_9.jpg | |
The Thyristor Goof... | |
img_0027.jpg | |
Picture of the thyristor in place | |
img_0036.jpg | |
Picture of the SAS PSU | |
img_0036.jpg | |
Picture of the SAS PSU | |
img_0038.jpg | |
the Transistor is connected to the PCB with cables. | |
img_0012a.jpg | |
the Transistor placement as it SHOULD have looked. | |
pwrout.col.gif | |
Powerout connector pinconfiguration | |
info_bygg_psu.txt | |
Short information about the PSU and how to build it. (in Swedish) | |
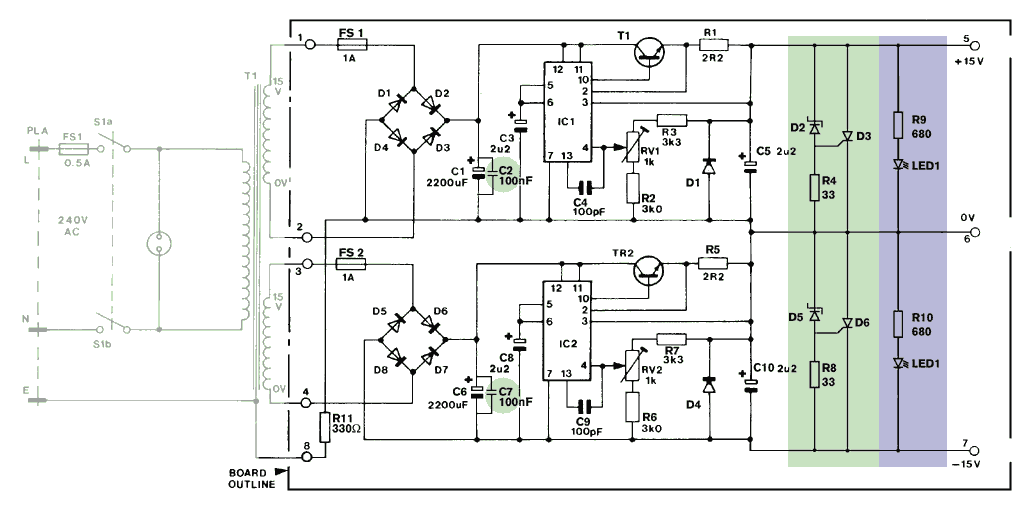
SAS_PSU_schema.gif | |
Schematics of the SAS PSU | |
PSU723_layout.zip | |
Postscript files of the PCB layers for the SAS PSU | |
psutext.htm | |
Olof Söderbergs 24step PSU building workshop (in swedish) pictures are broken. |
Links
www.mkv.mh.se/personal/per/diy/psu/ | |
The homepage for the SAS PSU |
Manufacturers
SAS | |
SAS is not a company and not a person, its a Mailinglist really. SAS was founded by Erik Grönberg, a |
Modular mother system
SAS-Modular | |
a modular system created by the SAS-team of Sweden. |
Other relations
Ninni Bergfors | |
Ninni Bergfors is one of the many talented electronic wizards at the Swedish Analogue Sympathists ma |
Parts used
LM 723 | |
Voltage Regulator |
Similar on Ebay