
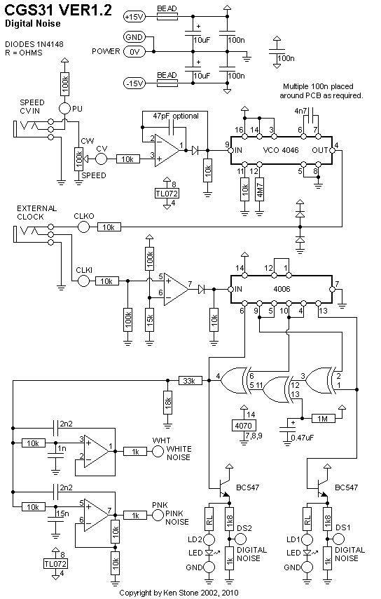
CGS31
Digital Noise Module
Courtesy/Thanks to: Ken Stone (CGS)
Description: From the CGS site:
This module is a very standard pseudo-random digital noise source with a few enhancements. Instead of running a fixed high frequency clock, a VCO is used instead, allowing for unusual sweeps, and for reducing the speed right down to a series of random pulses. The internal linear VCO can also be bypassed so an external source such as a 1V/oct VCO or LFO can be substituted. It has pink and white noise outputs, and two separate (unique) digital outputs for use in triggering other circuits.
Videos
Video: CGS31 triggers a sequencer
Comments
You need to be logged in to add a comment.