
9720 VCO
Dual Voltage Controlled Oscillator w/Modulator
Courtesy/Thanks to:
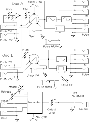
Description: The 9720 Dual VCO w/Modulator features two independent VCOs, each with a chromatic range of 10 octaves from 16Hz to 16kHz at a +/- 1cent pitch error. Total range of each oscillator is from 1 cycle/minute (0.017 Hz) to 100 kHz so both can be used as wide range pitch sources convering the extending well beyond or super slow multi-waveform LFOs. Temperature stability is extraordinary due to a novel exponential converter that provides more accurate temp tracking than conventional designs. More details and tech analysis in the 9700 Series FAQ.
Comments
You need to be logged in to add a comment.