
Monotron
Analog on the go!
Courtesy/Thanks to: Korg
Description: Analog synths were once massive, temperamental monsters; but no more! The true analog monotron fits in your pocket and is ready to play – anytime, anyplace. Although small enough to hold in one hand, the amazing monotron delivers ginormous and dazzling sounds. Best of all, it's a blast to play. The controls have been streamlined for ease of use. Concentrating on the most important sound parameters, the panel contains only five knobs and one switch. With this level of simplicity, now anyone can easily enjoy the world of analog synthesizers.
Product Highlights:
Features the same classic analog filter found in the legendary Korg MS-10 & MS-20
Filter any external source using the audio input jack
Inspiring, easy-to-play ribbon keyboard
Intuitive, fun-to-tweak controls
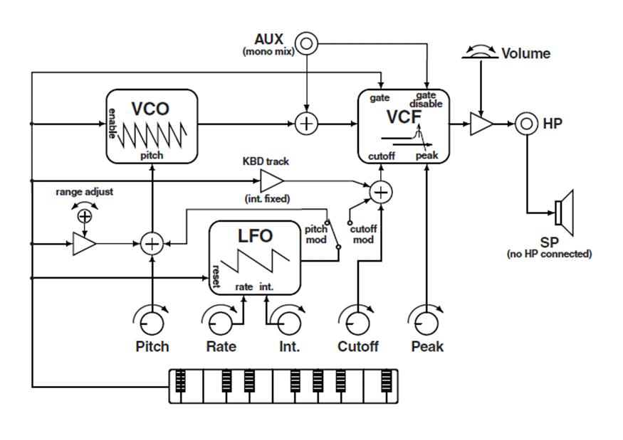
Full-fledged, true analog synthesizer: VCO, VCF, LFO
LFO can modulate either pitch of filter cutoff
LFO Rate knob features cool LED visual indicator.
Battery operation and palmtop size equals true portability
Internal speaker/headphone jack lets you enjoy the sound anywhere – alone or with friends!
Ribbon controller keyboard offers easy expression
Borrowing the enjoyment of performing with a simple touch from Korg's wildly popular KAOSS products, the monotron's ribbon controller keyboard takes this ease of use even farther. Simple finger gestures can produce expressive effects such as vibrato and glide.
1VCO, 1VCF, 1LFO – Modular synthesis building blocks
The monotron's circuit is radically simple: one voltage-controlled oscillator, one voltage-controlled filter, and one low frequency oscillator. As a result, the process of sound creation is intuitive, and instantly understandable. And it's tons of fun. The monotron provides the joy of sonic creativity that's at the heart of analog synthesis.
The famous Korg filter
The monotron starts with the same highly acclaimed VCF circuit as KORG's classic MS-10 and original MS-20 semi modular synthesizers, and adds extra oomph to the resonance. Originally released over 30 years ago, these instruments are still coveted today for their aggressive, dynamic filters. The VCF Cutoff knob sets the frequency or tone of the filter; the VCF Peak (resonance) knob adds emphasis.
Semi modular satisfaction
Just as on the original MS-20, the monotron's filter can be "patched into," allowing any external audio source to be processed by the monotron's filter. The input jack (AUX input) built into the monotron's compact body inserts the AUX input into the signal path right before the VCF. This provides a great way to connect a KAOSSILATOR, a keyboard, a guitar, a digital audio player or even an un-mixed track to the monotron and enjoy tone-bending filter effects.
Versatile LFO provides audio – and visual – excitement!
The LFO (Low Frequency Oscillator) can affect either the oscillator pitch or the filter cutoff. Both the speed and the intensity are individually adjustable, so you can create anything from a gentle vibrato to swooping tone changes of galactic proportions. As you turn the LFO Rate knob – featuring an embedded LED – the speed of the modulation effect and the speed of the blinking LED will change in tandem.
Listen anywhere – alone or with friends
The ultimate in compactness, the monotron includes a built-in miniature speaker. Along with the battery operation, this feature allows you to enjoy the monotron everywhere. There's also a headphone output that you can use when creating sounds at home, for recording, or for connecting to an amplifier or PA system.
Comments
You need to be logged in to add a comment.