Search
Menu
Special Pages
Login
No picture available
Connect a picture (already uploaded)
Add a new picture

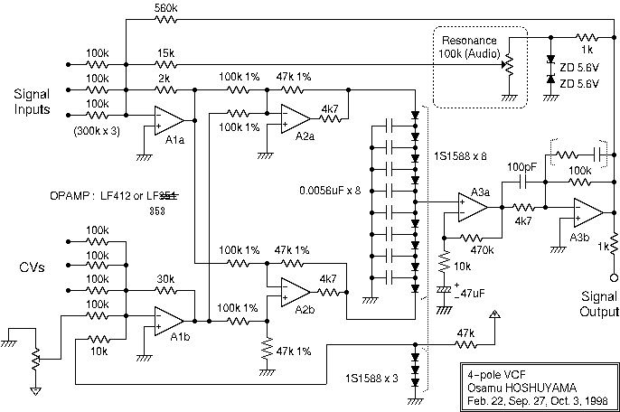
VCF98

4-Pole VCF

Courtesy/Thanks to: Osamu Hoshuyama

Description: No more info.

Comments

You need to be logged in to add a comment.

Editing and adding
You need to be logged in to edit and add files and urls etc.
Categories & Tags
Popular tags for this:
vcf 


You must be logged in to add tags.

Inventory & Trading

You need to be logged in to administer your inventory

No one is selling this product at this time.

Files
vcf98.gif
   Schematics for the VCF98 4-pole VCF by Osamu Hoshuyama
Manufacturers
Osamu Hoshuyama
   houshu@muj.biglobe.ne.jp
Parts used
1S1588
   Silicon epitaxial planar type diode
LF412
   Low Offset, Low Drift Dual JFET Input Operational Amplifier
LF353
   
Similar on Ebay