Search
Menu
Special Pages
Login
No picture available
Connect a picture (already uploaded)
Add a new picture

Discrete ADSR 2

Courtesy/Thanks to: Rene Shmitz

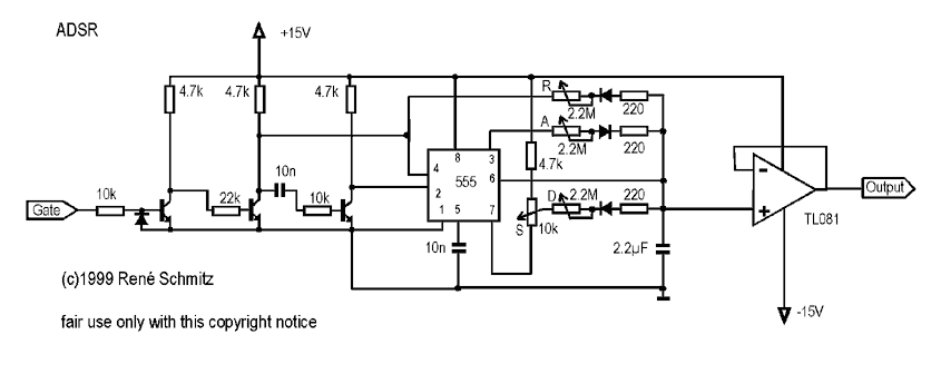
Description: The second image shows a much simpler ADSR which uses a 555 timer IC to do nearly all what is needed. It is preceeded by a transistor circuit which buffers the input and generates a short pulse which is needed to trigger the timer. This is the circuit that I now use, since it has more musical properties. Unlike the first circuit the attack portion of the ADSR goes immideately to decay when the gate goes low. In the first circuit the attack (once triggered) goes until the 10V threshold is reached, regardless of gate going low. This circuit was modified from a circuit from Hal Chamberlins book Musical applications of microprocessors.

Comments

You need to be logged in to add a comment.

Editing and adding
You need to be logged in to edit and add files and urls etc.
Categories & Tags
Popular tags for this:


You must be logged in to add tags.

Inventory & Trading

You need to be logged in to administer your inventory

No one is selling this product at this time.

Files
adsr2.png
   Schematics of the second discrete ADSR by Rene Shmitz
Manufacturers
Rene Schmitz
   
Parts used
NE 555
   Timer
TL071
   Low-Noise JFet-input Operational Amplifier
Similar on Ebay