
9730
Dual VCF w/ Modulator
Courtesy/Thanks to: Paia
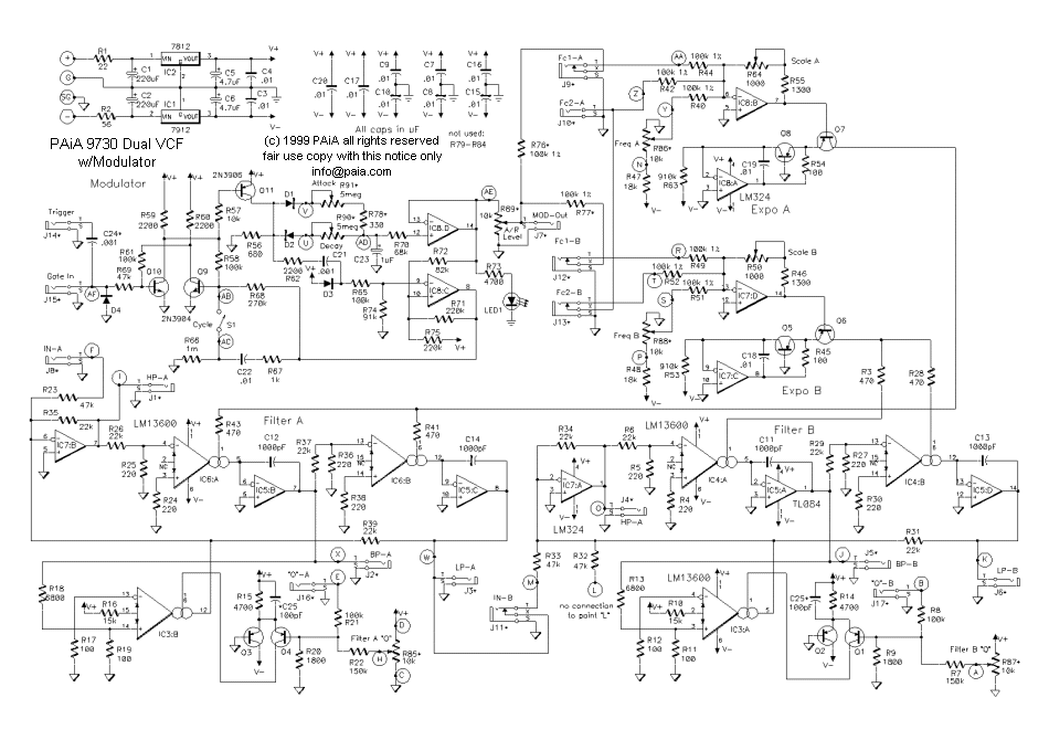
Description: Two filters are better than one, and when you include a combination Envelope Generator / LFO and interconnect them with a powerful normalization scheme the result is a filter system with unmatched versatility.
A dual filter offers a lot of flexibility. It can be used as two independent 12db/oct. (2 pole) elements to achieve complex, dynamic timbres not possible with one filter, or the two sections can be cascaded for a single 24db/oct (4 pole) reponse. Each filter has Lo Pass, Band Pass, and Hi Pass outputs with nominal corner frequency (Fc) range from 16Hz. to 16kHz.. Control Voltage scaling is 1V/oct. Resonance ("Q") has both a front panel knob and Control Voltage input. All inputs are DC coupled so the filter can process Control Voltages as well as audio signals.
The 9730 Modulator is an Attack/Release Envelope Generator with separate Trigger input for A/R envelopes and Gate input for A/R with Sustain (ASR). Attack time is adjustable from 0.5ms to 2 seconds, Release time from 1ms to 4 seconds. The Cycle switch allows self-triggering for an LFO function with independently adjustable rise / fall times and a range from a cycle every eight seconds to over 100Hz. The Gate and Trigger inputs also work when in Cycle mode - a Gate input turns the oscillator off and on and Trigger inputs syncs the oscillator to an external source. The front panel LED brightens and dims to indicate Modulator output.
Comments
You need to be logged in to add a comment.