Search
Menu
Special Pages
Login
No picture available
Connect a picture (already uploaded)
Add a new picture

HiFi Headphone Amplifier

Courtesy/Thanks to: Tom Wong (originally the files come from The university of Albertas Electrical Engineering Archive.

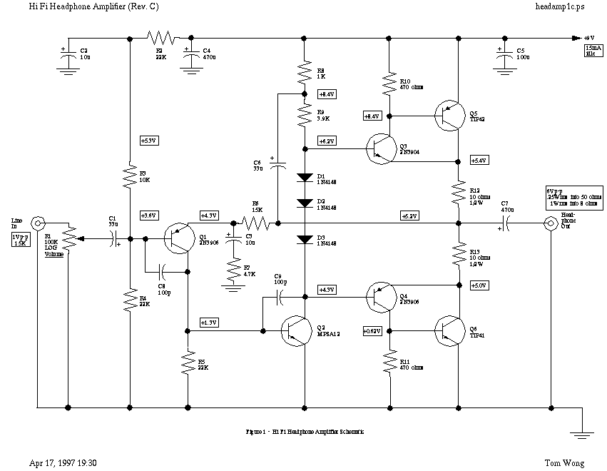
Description: Hi Fi Headphone Amplifier (Rev. C) - 97/04/17 19:30

Description:
This Hi Fi Headphone Amplifier will boost the output power of portable
CD players, tape players, and the like, for enjoyable listening with
full dynamic range from high quality stereo headphones. The amplifier
has a built-in volume control suitable for use with line level inputs.
Both loud and soft passages are reproduced with much improved impact
and clarity, made possible by using a 9V power source, compared to the
typical 3V power source of portable stereos.

Features:

* Discrete circuitry
* Ultra low noise
* Low parts count
* Uses easy to find parts
* Single 9V battery operation
* Lasts over 15 hours on one alkaline cell
* Drives high and low impedance headphones or speakers
* Can use as general purpose stereo amplifier

The Circuit:

The input and output are AC coupled because of single supply operation.
The input is level shifted by R2-4 to bias the output voltage to approx.
(V+) - ((V+) - (2 volts)) / 2 for maximum output voltage swing, and
amplified by Q1. The output of Q1 is coupled to Q2 and its output is
biased by D1-3 to the output compound transistors Q3, Q5 and Q4, Q6.
Negative feedback is sent back to Q1 through its emitter, attenuated by
C3, R7. The voltage gain is approx. R5/R7, which is adjusted to get


a good balance between maximum output from 1Vp-p input, and good
positioning of the volume control for low-volume listening using
headphones.

Happy Listening,
Tom Wong
Standard disclaimers here; freeware; no warranties; not responsible for
any damages whatsoever; email your comments; etc. etc.>

Comments

You need to be logged in to add a comment.

Editing and adding
You need to be logged in to edit and add files and urls etc.
Categories & Tags
Popular tags for this:


You must be logged in to add tags.

Inventory & Trading

You need to be logged in to administer your inventory

No one is selling this product at this time.

Files
headamp1c.gif
   Schematics of Tom Wongs Headphone amp
amp_comp1.txt
   Componentlist
headamp1c.ps
   Postscript file for the PCB of Tom Wings HIFI Headphone Amp.
Manufacturers
Tom Wong
   
Parts used
1N4148
   High speed Switching Diode
2N3906
   PNP switching transistor
2N3904
   NPN switching transistor
MPSA12
   NPN Darlington Transistor
Similar on Ebay